为进一步加强学校疫情防控和开学准备工作的统筹性、系统性和科学性,确保更有序高效地推进各项疫情防控和开学准备工作,2月8日上午,学校在东莞校区召开党政联席(扩大)会议,就疫情防控和开学准备工作专题讨论和统筹部署。这也是学校疫情防控领导小组自疫情发生以来召开的第四次线下集中会议。领导小组组长王庭槐校长、周云书记作工作部署。领导小组成员、相关部门负责人与会。

中山大学
学院疫情防控领导小组(扩大)会议现场

会议讨论《中山大学
学院2020年春季学期教学工作实施预案》
王庭槐校长首先传达了习近平总书记关于疫情防控工作的系列重要指示精神和党中央、国务院的决策部署,以及教育部、广东省关于疫情防控的最新文件精神和工作要求,带领与会人员重点学习和详细解读了《广东省教育厅防控新型冠状病毒感染的肺炎疫情工作领导小组关于做好疫情防控期间高等学校和中等职业学校教学工作的通知》(粤教防组〔2020〕6号),并根据上级精神结合学校实际,对下一步的开学不返校网络教学预案、成立疫情防控专家组、疫情防控每日报告、防疫物资储备、校园封闭管理、健康观察区设置、校园风险点危险源排查等具体工作作详细部署。
会议集中听取相关职能部门汇报的疫情防控工作进展情况,讨论了相关部门提出的各项开学准备工作建议,重点讨论了教务处提交的《中山大学
学院2020年春季学期教学工作实施预案》内容。
会议决定,成立中山大学
学院疫情防控专家组,由具有医师、药师、护理专业执照的经验丰富的专家组成,负责指导两个校区医务室日常疫情防控工作,必要时直接指导一线医疗工作,随时为学校疫情防控工作提出意见和建议,根据疫情防控工作需要开展学校安排的其他工作。
会议决定,成立中山大学
学院疫情防控心理咨询和宣教防护指导组,由具有专业知识背景和相关工作经验的教师、党政干部组成,负责指导学校疫情防控的卫生宣传引导工作,指导学校心理咨询部门开展师生防范和对抗疫情的心理辅导工作,指导学校日常自我防护的教育培训工作,随时积极为学校疫情防控工作提出意见和建议,必要时直接参与一线疫情防控工作,根据疫情防控工作需要开展学校安排的其他工作。
王庭槐校长指出,自疫情发生以来,学校高度重视疫情防控工作,第一时间成立疫情防控工作领导小组,制定了系列工作方案,建立起全员参与、高效运转的应急工作机制,形成了掌握师生信息、落实严防严控、深化宣传教育、谋划教育教学等一系列联防联控的有效举措,截至目前疫情防控工作有序有力开展,全校师生中未发生感染病例。
王庭槐校长针对当前学校疫情防控和开学准备工作提出要求:要采取各种措施做好疫情防控物资的购买和储备,做好办公场所和教学实训场所的消毒准备工作。要按照省教育厅提出的“四精准、六分、一独立”要求,科学制定各种疫情发展情况下的开学准备预案。教务处要发动各院系(部)积极开发网络教学、线上课程资源,分类做好预案,确保在开学不返校情况下的网络教学质量。人事处要通知全体教师不得提前返校,居家做好自我防护的同时,做好网络教学准备工作;职能部门的管理人员依据学校疫情防控工作安排由部门负责人具体通知调度。保卫处要遵照教育部“五个一律”要求(未经学校批准学生一律不准返校,校外无关人员一律不准进校门,师生进入校门一律核验身份和检测体温,对发烧咳嗽者一律实行医学隔离观察,不服从管理者一律严肃处理),对校园实施封闭性管理,守好安全校园的第一道防线。各职能部门要按照职责要求,细化措施,强化责任,扎实做好疫情防控和开学准备工作。各院系(部)要按照学校春季学期教学工作实施预案,全面发动教师提前做好开学不返校情况下的网络教学准备工作。全体师生要居家做好自我防护,遵照学校规定,不提前返校,具体开学时间和教学安排等候学校进一步通知。
周云书记强调,以习近平同志为核心的党中央以人为本、把人民群众生命安全和身体健康放在第一位,在疫情防控的关键时刻起到了“定海神针”的作用,为打赢疫情防控阻击战提供了强大的动力。我们要认真学习贯彻中央精神,切实把思想和行动统一到习近平总书记重要指示精神上来,进一步增强“四个意识”、坚定“四个自信”、坚决做到“两个维护”,牢记人民利益高于一切,全体党员干部更是要以身作则,团结带领师生坚决打赢疫情防控阻击战。

领导小组实地排查校园风险点和危险源

领导小组实地考察健康观察区设置情况

领导小组实地考察校园卫生环境
会后,与会人员还实地考察了校门保卫、学生宿舍区、教学区、健康观察区等地的疫情防控工作保障运行情况;排查了校园风险点和危险源;检查了校园环境卫生消毒情况。
党委宣传部(新闻中心)供稿
文/尹琪琪、安娜
图/刘英 陈伟钊
审校/刘英
责编|安娜
编辑|黄要武
战“疫”:加强校园风险点、危险源排查,保障师生安全,为开学做足准备
近日,东莞市教育系统新型冠状病毒感染的肺炎疫情防控指挥办公室发布《关于转发<关于加强校园安全防范和后勤保障强化疫情防控工作的通知>以及做好相关填报工作的通知》(东教防控新疫办〔2020〕8号),现面向全校各部门、全体师生就该政策进行解读并做风险点、危险源排查工作宣讲动员。
一、《通知》背景依据
新型冠状病毒感染肺炎疫情发生以来,习近平总书记关于坚决打赢疫情防控阻击战做出系列重要指示精神,党中央、国务院、省委省政府和省教育厅部署了各项工作指示和工作要求,结合2月4日省教育厅召开的“全省教育系统防控新型冠状病毒感染的肺炎疫情视频工作会议”和《广东省教育厅关于全力防控疫情确保开学安全的通知》等会议和文件要求,进一步加强各级各类学校疫情防控监管、及时展开校园风险点、危险源排查整治工作刻不容缓,有效实施疫情安全风险管控和隐患排查双重预防,才能有效保障师生安全,为师生返校开学做足工作准备。
二、《通知》整治的主要问题
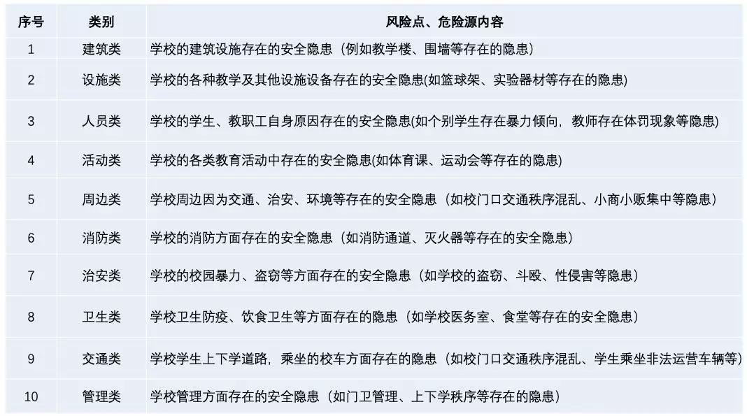
教育系统的风险点、危险源共分为建筑、设施、人员、活动、周边、消防、治安、卫生、交通、管理等十大类,具体如下:

三、典型案例分析
卫生类:
(一)江苏某大学肺结核聚集性疫情
2011年12月,该校一名在校生在校外上网回来后,感觉身体不适,出现咳嗽、发烧等症状,后来周围同学陆续出现类似症状,发病学生大多是以宿舍及小班传染为主。学校随后向卫生部门通报了该情况,当地卫生疾控部门对宿舍同一层楼193位学生进行筛查,共确诊13例肺结核病例,12例疑似肺结核病例,该事件被确定为一起肺结核病聚集性疫情。
(二)广州某大学诺如病毒暴发疫情
2017年9月17-21日,广州市大学城某高校累计发生诺如病毒感染病例226例,包括223例在校学生和3例厨工,学生感染无院系和班级聚集性;主要危险因素为18-20日在A区食堂就餐,另一危险因素是同宿舍有病例;诺如病毒核酸阳性的厨工全部来自A区食堂,病毒基因测序结果与学生病例的病毒基因序列相似度为100%。本次疫情是继2013年之后诺如病毒变异株再次在学生人群引起的较大规模暴发疫情,由食源性传播的可能性较大,同时不排除接触传播。
学校人群密集,接触密切、流动性大,全国70%以上的突发性公共卫生事件发生在学校。传染性疾病和食物中毒是校园较常见的突发性公共卫生事件,加强大学生健康教育管理,加强学校食品卫生规范化管理,强化传染病日常管理,预防为主、防治结合,提高应对突发性公共卫生事件能力,对保障师生员工的身体健康和生命安全,保持正常的教学、工作和生活秩序等方面起着积极有效的作用。
消防类:
(一)山东烟台大学公寓楼4天2次起火
2016年8月17日凌晨1点30分左右,烟台大学13号公寓某一楼宿舍留校学生在宿舍点燃了蚊香(据说放在鞋盒子里,且周边堆有杂乱的衣物等可燃物)后外出上网,因蚊香点燃了可燃物导致整个宿舍全部烧毁,整个宿舍楼300多人在浓烟中疏散、安全撤离,所幸没有人员受伤。此前14日,烟台大学2号公寓两名留校学生在走廊使用液体酒精炉吃火锅,在没有熄灭火焰的情况下添加酒精,发生火灾,两人烧伤,其中一人烧伤面积达40%。
(二)12·18清华大学何添楼火灾事故
2015年12月18日上午,清华大学化学系何添楼231室,共3个房间起火,着火面积80平米。造成一名实验人员死亡。火灾发生后,楼内师生已及时组织撤离,周围人员也已疏散。发生爆炸的是一间实验室,内部存放有化学品。不幸身亡的博士后名叫孟祥见,家属在事发后第三天得知,爆炸的是一个氢气钢瓶,爆炸点距离操作台两三米处,钢瓶底部爆炸。钢瓶原长度大概一米,爆炸后只剩上半部大概40公分。据了解,钢瓶厚度为一公分,可见当时爆炸威力巨大。
通过发生在高校的火灾案例,火灾致灾因素主要有用火不慎、电气故障、实验操作不当等三类。防范火灾,保护我们共同的校园是每一位师生的共同责任,让我们每个人都肩负起防火安全的责任,从思想上树立牢固的消防安全意识。
交通类:
(一)校门处交通事故
2012年9月22日,深圳大学两名骑电动车的学生出校门时与一辆机动车相撞,因电瓶车速度过快,导致一死一伤。
(二)校道上进行球类活动
2010年5月,上海某高校两位男生在操场踢完足球,回寝室的路上还余兴未尽,在路上相互边跑边传球,此时身后正好驶来一辆两轮摩托车,驾驶员躲闪不及撞上了其中的一位,驾驶员方向把握不稳,那位同学被撞成右小腿骨折。
(三)骑单车注意力不集中
2016年11月14日,南京某高校,两个骑自行车的女生在宿舍区相撞,其中一个女生头部大量出血昏迷,及时送医并未危及性命。目睹事发过程的同学透露,受伤女生骑车时带着耳机,因此没有听到对方的车铃声,才导致躲闪不及相撞。
交通事故不管校内还是校外的,最主要的原因是思想麻痹、安全意识淡薄。校园内人员居住集中,上、下课时容易形成人流高峰,师生私家车越来越普遍等等原因,致使高校的交通环境日益复杂,交通事故经常发生。在此提醒各位小伙伴们一定要注意安全,安全!
全校各学院、各单位、全体师生要以本次新冠疫情监控、校园风险点、危险源排查为契机,切实加强校园安全责任体系、管理体制、运行机制和安全设施等的建设,既要消除当前威胁广大师生安全的新冠病毒等疫情,又要落实治本之策,加强建立校园安全工作的长效机制,不断提高师生安全意识,增强师生安全防护能力,提升我校校园安全和人才培养整体水平,切实做好新学期开学各项准备工作。
附件:《教育系统风险点危险源分类参考目录》
