学校首页
理论教育
|
专题报道
|
伟德手机登陆网址查询
|
伟德体育1946
|
手机版伟德BV客户端
|
学人学子
|
校园动态
|
服务指南
|
教育谈
|
全媒体
通知公告
伟德app入口20周年校庆公告...
关于2025年广东省高等教育教...
关于转发征集广东省高等教育...
伟德app入口20周年校庆公告...
关于开展2025年“粤信杯”诚...
关于开展2025年“南粤十大好...
伟德app入口20周年校庆主题...
关于征集伟德app入口校史资...
关于召开“第二届电气、自动...
伟德app入口2025暑期“三下...
当前位置:
网站首页
>> 正文
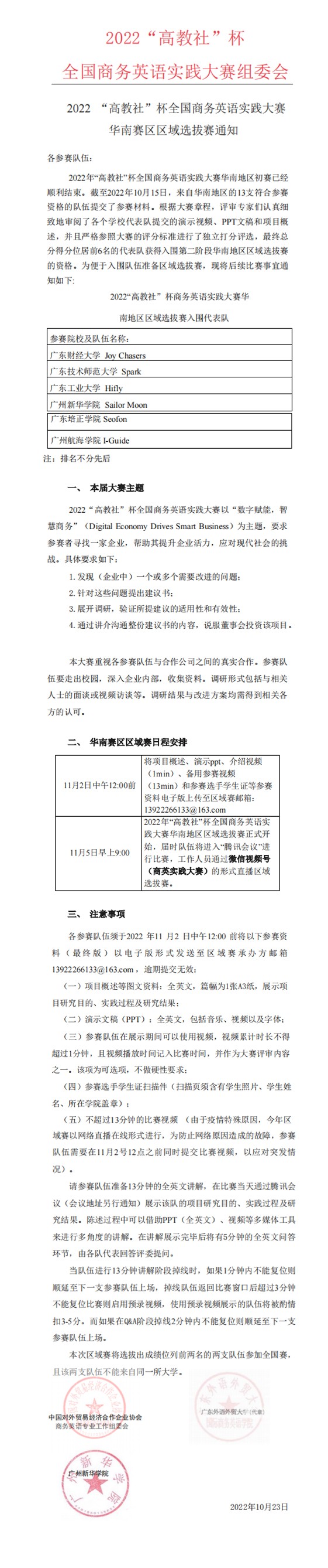
2022 “高教社”杯全国商务英语实践大赛华南赛区区域选拔赛通知
发布者:
[发表时间]:2022-10-24
[来源]:
[浏览次数]:
来源:外国语学院
1946bv1946伟德手机版