自2011年3月以来,我校已坚持举办了九届中青年教师授课竞赛,历届比赛,学校都基本实现了中青年教师“全员练兵”。自2018学年以来,我校又举办了三届教师“说课大赛”,重点引导广大中青年教师提升教学设计水平,培育高水平“金师”,锻造高质量“金课”。授课竞赛和说课比赛分别以提高中青年教师课堂教学水平和教学设计水平为出发点,以赛促教,旨在提升我校办学质量和教学水平,为培养德智体美劳全面发展的复合型、应用型高素质人才打造一支高素质专业化的“人师”队伍。
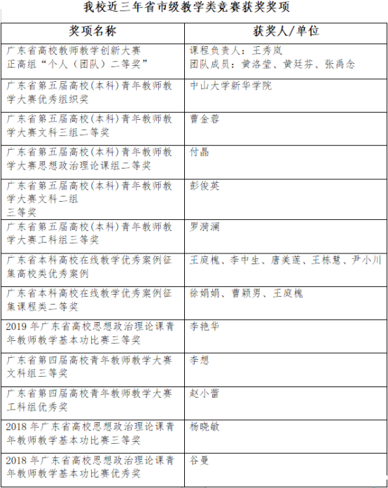
在校内教学竞赛的基础上,我校推荐优秀教师参加省、市级教学竞赛并获得奖项,其中教学大赛省部级8项,市厅级3项,校级109项;在线教学优秀案例市厅级2项,校级10项。近3年所获奖项包括,广东省高校教师教学创新大赛1项,广东省第五届高校(本科)青年教师教学大赛5项,广东省第四届高校青年教师教学大赛2项,广东省本科高校在线教学优秀案例2项,2019年度广东省高校思想政治理论课青年教师教学基本功比赛1项,2018年度广东省高校思想政治理论课青年教师教学基本功比赛2项。


广东省高校教师教学创新大赛颁奖现场(一排左五:王秀岚教授)(202104)

广东省第五届高校(本科)青年教师教学大赛颁奖现场(左三:陈宝琪副处长)(202008)

第九届中青年教师授课竞赛决赛现场合影(201906)

第二届教师说课大赛决赛参赛老师与学校领导、评委嘉宾合影留念(201912)
资料来源:教务处